您好,欢迎进入上海赫鹏新材料科技有限公司官网!
24小时咨询热线:137 8898 4148
全国咨询热线:021-59220732
新闻中心OUR NEWS

设备保温总踩坑?看工业保温 “变形金刚” 如何破局!

发布时间:2025-05-13人气:250

 在石油化工、电力船舶、实验室等场景中,设备保温选不对,能耗高、检修难、污染大等问题全找上门!传统岩棉保温 “一装就死”,柔性可拆卸保温如何实现 “灵活保温自由”?作为上海高新技术企业,赫鹏新材料用 10 年研发告诉你:真正的工业保温,是让设备既能 “保暖” 又能 “呼吸”!


图片


一、传统保温 VS 赫鹏柔性可拆卸保温:一场颠覆性对比

🚫 传统岩棉保温的 3 大痛点


1、拆装如 “拆墙”,检修成本爆炸
靠钢带、胶水固定,检修时必须暴力拆除,材料一次性报废,光拆修人工费就占总成本的 40%!
2、异形设备 “水土不服”
阀门、弯头、法兰等复杂曲面只能现场切割,接缝漏热率高达 20%,相当于给设备 “穿漏风棉袄”。
3、环境适应力弱鸡
潮湿环境吸水失效,高温下纤维收缩,甚至含石棉污染,不符合现代环保要求。


✅ 赫鹏柔性可拆卸保温的 3 大颠覆优势


1、30 秒快拆快装,检修效率飙升
      专利搭扣 + 魔术贴设计,单人徒手 30 秒完成拆卸,检修后直接复位,重复使用 50 + 次,寿命长达 10 年,比传统保温省 80% 拆修时间!▶ 真实案例:某化工厂使用赫鹏保温套后,阀门检修周期从 4 小时缩短至 20 分钟,年节省人工成本超 50 万元。
2、全地形适配,再奇葩设备都能 “穿”
      专业测绘 + 定制模压,完美贴合阀门、反应釜、注塑机螺杆等异形结构,贴合度≥95%,漏热点近乎为零!实验室玻璃反应釜、船舶涡轮增压设备等 “难搞选手”,都能量身定制。
3、全环境 “硬核生存”,环保无死角
耐温范围广:-80℃~1200℃全覆盖,保冷、高温、伴热三大类型任选;
防护拉满:硅胶涂层外护层防水、耐油、抗酸碱,化工腐蚀区、海上船舶环境轻松扛住;
绿色无虞:100% 无石棉,通过 SGS 环保认证,废弃后可整体回收,符合碳中和项目要求。
图片


二、赫鹏可拆卸保温套:重新定义工业保温 “全能王”

🌟 三大核心技术,让保温更智能


1、三层复合结构
内层防火层(陶瓷棉 / 玻纤棉):耐高温 1200℃,阻隔热辐射;
中间隔热层(玻璃纤维棉):导热系数低至 0.03W/(m・K),保温效果比传统岩棉提升 15%;
外层防护层(硅胶复合织物):防水防油易清洁,表面温度控制在 50℃以下(环境温度≤25℃时),防烫伤更安全。
2、专利设计加持
拥有 “阀门可拆卸保温套”“低温保冷套” 等多项实用新型专利,连核电、半导体等高精尖领域都在用!
3、一站式定制服务
提供 “测绘 - 设计 - 生产 - 安装” 全流程服务,无需用户操心尺寸难题,复杂设备也能 1:1 精准适配。
图片


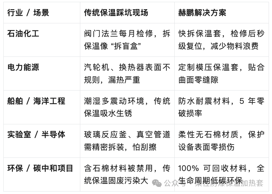
三、哪些场景必须选赫鹏?一张表对号入座


图片


四、为什么 80% 的高新企业都选择赫鹏?

✅ 资质背书,实力过硬


·上海市高新技术企业,通过 ISO9001 质量管理体系认证;
图片
· 拥有自主研发的保温材料性能测试软件,数据精准可控。
图片


✅ 案例丰富,覆盖全行业服务过核电、炼化、制药、汽车制造等数千家企业,从 DN50 小阀门到大型反应釜,累计交付 10 万 + 套保温套,好评率 99%!

✅ 性价比之王,省的不止是钱看似初期成本高于传统保温,但算上 10 年使用寿命、零拆修损耗、节能 30% 以上,综合成本直降 40%!

五、现在对接赫鹏,解锁 3 大专属福利!

🔥 福利 1:免费定制方案提供设备图纸或尺寸,1 对 1 设计专属保温方案,适配率 100%!

🔥 福利 2:首单立减 10%新客户首单享折扣,单笔订单满 5000 元再送智能温控器(价值 800 元)!

🔥 福利 3:7×24 小时响应专业工程师在线答疑,48 小时内提供详细报价,急单可加急生产!

联系上海赫鹏新材料公司保温技术团队(13788984148),提供现场测绘、方案设计及安装指导服务。

回复 “保温套” 领取《工业设备保温选型手册》,内含 10 大行业案例 + 避坑指南!

赫鹏新材料 —— 让每一台设备都穿上 “智能保温衣”,节能、检修、环保全在线,点击咨询开启省心保温之旅!


选择好材料助力节能减碳


15-2.png

      上海赫鹏新材料科技有限公司作为一家“上海市高新科技企业”,在电加热保温套领域拥有众多核心专利技术。我们集产品研发、生产、销售为一体,能够为您提供优质的一站式产品和服务。

图片


我们的电加热保温套不仅节能高效、安全可靠,还具备以下独特优势:

 **定制化服务**:根据您的具体需求,我们提供定制化的电加热保温套解决方案,确保产品完美适配您的设备。

 **快速响应**:我们拥有专业的技术团队,能够快速响应您的需求,提供及时的技术支持和售后服务。

 **质量保证**:我们的产品经过严格的质量检测,确保每一款产品都能达到最高的安全和性能标准。

    如果您对电加热保温套感兴趣,或希望进一步了解我们的产品和服务,欢迎随时联系我们。我们期待与您合作,共同开启节能增效的新旅程!了解更多详情,或直接询价对接。

图片


选择赫鹏,开启高效节能新篇章

1、上海赫鹏,中国加热保温套行业领导者

2、控温精准,误差不超 1 度

3、国内首家获得柔性防爆加热套认证高科技企业

4、聚焦半导体、石油化工、生物制药行业,提供精密防护,加热控制解决方案,服务企业超1000+

5、柔性加热保温领域开拓者,15年专业沉淀,引领行业标杆

上海赫鹏公司作为一家 “上海市高新科技企业”,在新材料保温、隔热、加热技术领域拥有深厚的技术积累和众多核心专利技术。其研发生产的柔性可拆卸保温套,凭借卓越的性能、广泛的适用性以及显著的节能降耗和环保优势,已成为工业领域众多企业的首选 “节能标杆”。

如果您也在为高温设备的能源损耗、维护难题以及环保要求而烦恼,不妨选择上海赫鹏公司的柔性可拆卸保温套。让我们携手共进,用科技的力量为企业降本增效,为实现国家的双碳目标贡献力量,共同开启工业生产高效节能的全新篇章!


联系人:彭先生

联系电话:137 8898 4148

电 话:021-59806958

邮 箱:shhepeng2016@qq.com

地 址:上海市青浦区新胜路265号5栋2楼




关注我们

图片


企业能源节能降本

工业加热保温专家

赞赏二维码

1、上海赫鹏,中国加热保温套行业领导者

2、控温精准,误差不超 1 度

3、国内首家获得柔性防爆加热套认证高科技企业

4、聚焦半导体、石油化工、生物制药行业,提供精密防护,加热控制解决方案,服务企业超1000+

5、柔性加热保温领域开拓者,15年专业沉淀,引领行业标杆


标签:

上海赫鹏新材料科技有限公司扫一扫咨询微信客服
在线客服
服务热线

服务热线

021-59220732

微信咨询
上海赫鹏新材料科技有限公司
返回顶部